anténa na stativu

Maxi-feritová anténa - aneb jak jsem přijímal Grimeton

Vysílač SAQ Grimeton vysílá na kmitočtu 17,2 kHz. To je délka vlny 17,4 km. A navíc vysílá jen cca dvakrát ročně půl hodiny. Zachytit a poslechnout si takové vysílání je skutečná výzva pro každého HAMa.

Příjem se některým nadšencům podařil i jen na pár metrů drátu připojeného přímo do mikrofonního vstupu zvukové karty PC. To je dost odvážné řešení neboť jakékoli prsknutí může na tom drátu naindukovat napětí dost velké na odpravení karty. Zkusil jsem to ale pro jistotu jsem na mikrofonní vstup přípojil paralelní laděný obvod. Pro příjem jsem používal výborný program SAQrx VLF Receiver od SM6LKM který zároveň umožňuje přesné naladění. Po signálu bohužel ani stopa. Pak byl čas půl roku na přípravu dalšího pokusu.

Při takové délce vlny je nereálné pořídit si čtvrtvlnnou anténu. Jakákoli LW anténa co máte je na to opravdu hodně krátká. Zkusil jsem tedy feritovou anténu. Nejdříve jsem použil anténu která dříve sloužila na příjem normálového (dnes již bohužel vypnutého) vysilače OMA na 50 kHz. Anténu jsem přeladil připojením větší kapacity. Laděný obvod jsem připojil přímo ke zvukové kartě. Ale po přeladění nešlo ani touto anténou signál Grimetonu zachytit a to ani po připojení původního dvoutranzistorového zesilovače. Pražské rušení úplně překrývalo užitečný signál.

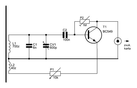
Zkusil jsem sehnat co největší feritovou anténu. Byla ze sovětského přijimače, ale jen o trochu větší a ani s ní se příjem nedařil. Rozhodl jsem se tedy pořádnou feritovou anténu vyrobit. Svazkování tyček normálních feritek které někteří zkoušeli jsem zamítl. V potřebném množství představovaly mechanický problém a svazek tyček také neumožní dost těsné uložení vinutí na ferit. Zkusil jsem tedy feritovou tyč sestavit z hrníčkových jader. Použil jsem 43 jader H12 průměru 36mm s Al 1000. Použil jsem co bylo na skladě, patrně by bylo vhodnější větší Al. Poloviny jader jsem navlékl na závitovou tyč M4 všechny orientované jedním směrem a jemně je sevřel maticemi M4 na koncích tyče. Je nutno postupovat opatrně protože drahé hrníčky by namáháním mohly snadno prasknout. Anténu jsem podepřel nejen u konců ale i uprostřed aby se nemohla svojí váhou prohnout čím by mezi hrníčky vznikal velký tlak. Na takto vyrobenou feritovou anténu jsem těsně navlékl plastovou trubku s vinutím 700 závitů 0,1mm CuL. S paralelní kapacitou 6 nF a otočným kondenzátorem 2×350 pF byla anténa naladěna na 17,2 kHz. Pro první pokus o příjem s mou maxiferitkou se hodilo krátké letní vysílání SAQ . Úspěch se dostavil. Sice těsně nad šumem ale čitelně se ozvalo na 17,2 kHz pokusné CW volání z Grimetonu. Pak jsem se začal přípravovat na příjem hlavní relace kterou SAQ vysílá každoročně 24. prosince v 9:00 hod.

schema

Protože signál už byl zachytitelný tak šlo vlastně jen o zlepšení odstupu od šumu a rušení. Jakýmkoli zesílením bych ale nic nezískal, zesílí se i pozadí. Použil jsem tedy jen jeden tranzistor ale ne na zesílení nýbrž jako násobič Q pomocí kladné zpětné vazby. Každá zvuková karta poskytuje na mikrofonním vstupu napájecí napětí cca 1,5 V a zároveň pracovní odpor pro elektretový mikrofon. Toto napětí jsem využil k napájení mého násobiče Q. Zpětnovazební vinutí cca 40 závitů jsem namotal na smostatnou trubku aby bylo možno jejím posouváním vazbu regulovat. Nastavením vzdálenosti vazebního vinutí a trimru P2 lze nastavit optimální pracovní bod tak aby bylo možno zpětnou vazbu jemně regulovat potenciometrem P1 v emitoru T1.

Ve sváteční den 24.12.2014 jsem slavnostně připojil v 8:30 hod kabel od antény s násobičem Q ke zvukové kartě a zapnul jsem program SAQrx VLF Receiver. Po nějaké chvíli se na 17,2 kHz začal ozývat signál. V Grimetonu ladili vysilač SAQ. Přesně v 9:00 se ozvalo CQ de SAQ. Pak následovala krátká asi tříminutová CW relace.okno programu Utahováním zpětné vazby se dal signál vylepšit. Sice ne zrovna HiFi ale na standardní DX příjem. Zajímavý byl pozvolný mírný únik (QSB) který se opakoval v intervalu několika vteřin. Ale signál byl po celou dobu nad šumem a dobře čitelný. Potvrdil se můj předpoklad že anténa sestavená z hrníčkových jader je dobře použitelná na příjem VLF. Připravuji proto pokusy s příjmem v pásmu 136 kHz a pak i na 160 m.

Odkazy
saq-grimeton
alexander.n.se/radiostationen/
whc.unesco.org/en/list/1134

 

©   Jaroslav Skalník OK1UKV    -    2014  
 Home